A ciência acaba de dar um passo importante na compreensão da doença de Alzheimer. Um novo estudo identificou um mecanismo molecular capaz de impulsionar os danos cerebrais associados à doença. A descoberta traz uma nova perspectiva para o desenvolvimento de tratamentos mais eficazes, focados não apenas nos sintomas, mas na origem do problema.
O que acontece dentro do cérebro
Pesquisadores descobriram que a progressão do Alzheimer está ligada à interação entre duas estruturas presentes nos neurônios: o receptor NMDA e o canal iônico TRPM4.
Em condições normais, os receptores NMDA são essenciais para a comunicação entre as células nervosas, participando de funções como memória e aprendizado. No entanto, quando ocorre uma interação inadequada com o TRPM4 fora das sinapses, esse equilíbrio é afetado.
Como consequência, forma-se um complexo prejudicial, que:
- Compromete o funcionamento dos neurônios
- Favorece o surgimento de lesões celulares
- Contribui para o declínio cognitivo
Esse mecanismo tem sido apontado como um dos principais fatores por trás da progressão da doença.
Uma molécula com potencial terapêutico

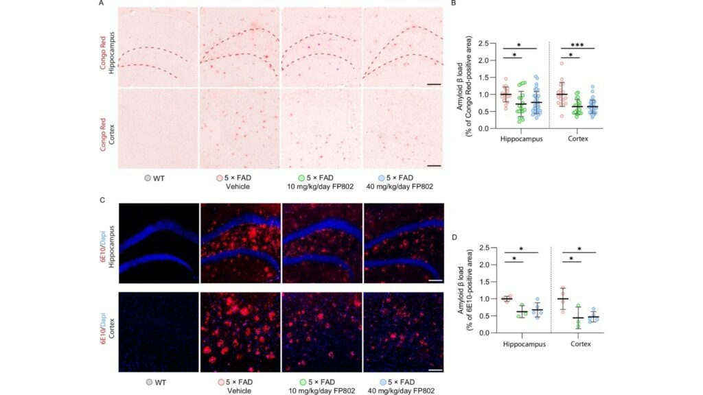
Para atuar nesse processo, os cientistas testaram uma molécula experimental chamada FP802. O composto age diretamente na região onde ocorre a ligação entre as duas proteínas, impedindo a formação do complexo prejudicial.
Nos testes realizados, os efeitos foram promissores. A intervenção conseguiu:
- Reduzir significativamente os danos celulares
- Preservar a estrutura das sinapses
- Proteger as mitocôndrias, responsáveis pela energia das células
Além disso, foi observada uma diminuição no acúmulo de beta-amiloide, proteína associada ao Alzheimer.
Preservação da memória e função cognitiva
Outro ponto relevante foi o impacto sobre as funções cerebrais. Os modelos tratados mantiveram melhor desempenho em tarefas relacionadas à memória e aprendizado, indicando que o bloqueio desse mecanismo pode ajudar a preservar capacidades cognitivas por mais tempo.
Isso reforça a ideia de que agir diretamente nos processos celulares pode ser uma estratégia eficaz para desacelerar a progressão da doença.
Uma nova forma de tratar o Alzheimer
Diferente das abordagens tradicionais, que focam na remoção da beta-amiloide, essa nova estratégia atua em um estágio posterior, interferindo nos processos que levam ao dano neuronal.
Essa mudança de foco pode representar um avanço importante, já que amplia as possibilidades de intervenção terapêutica.
Além disso, estudos anteriores sugerem que esse mesmo mecanismo pode estar envolvido em outras doenças neurodegenerativas, como a esclerose lateral amiotrófica, o que aumenta ainda mais seu potencial.
Próximos passos da pesquisa
Apesar dos resultados animadores, a aplicação em humanos ainda depende de etapas fundamentais, como:
- Testes de segurança
- Estudos clínicos
- Desenvolvimento farmacológico
O estudo foi publicado na revista Molecular Psychiatry, com autoria principal de Jing Yan, em 2025, reforçando a robustez científica dos achados.
A identificação desse mecanismo representa um avanço significativo na luta contra o Alzheimer. Ao focar diretamente nos processos que levam ao dano cerebral, a ciência abre caminho para tratamentos mais direcionados e eficazes.
Embora ainda em fase inicial, a descoberta traz esperança de novas abordagens capazes de preservar a saúde do cérebro e a qualidade de vida.

